Latest organic search news – December 25
We’ve compiled the essential updates from Google and the broader world of search from the last month – keeping you up to date with everything you need to know.
TL;DR
- Search behaviour continues to spread across more surfaces. Our recent webinar showed why relying on Google alone is no longer enough and why LLM clicks, although smaller in volume, convert significantly higher.
- Ahrefs’ new study shows AI Overviews are highly volatile. Winning the topic, not the query, is now the most reliable way to stay visible – with clear implications for digital PR strategy.
- Roxhill has launched its new Journalist Assistant tool, giving faster insight into journalist interests and helping refine outreach with more relevant, relationship-led pitching.
- Only 20–30% of GPT-5 prompts trigger a web search. Most responses rely on year-old training data, which means brands must optimise for both real-time search visibility and future model updates to stay present in LLM answers.
- A live example from the energy sector shows that deleting large volumes of low-quality pages can materially improve organic performance. Leaner sites with stronger overall quality signals continue to win.
- AI-driven search is shifting content strategy toward clarity, intent, and genuine human value. Winning now means producing well-structured, expert, user-led content that both people and AI systems can trust.
The evolving state of search: key insights from our November webinar
Two weeks ago we hosted a webinar (you can see the recording here) on how search is changing and what brands need to do to stay visible across Google, AI platforms and the wider discovery ecosystem. The theme was clear. Search behaviour is spreading across more surfaces than ever, and relying on Google alone is no longer enough for consistent growth.
“Brand discovery has evolved lots over recent years”

What is changing
Search volumes across major platforms continue to grow, but the distribution is shifting.
- The latest iteration of Google with AI Overviews and AI mode now drive around 14 billion searches per day, up roughly 20 percent year on year
- YouTube picks up around 1 billion hours of viewership per day
- Google Images are searched ~1.5 billion times per day
- Platforms such as ChatGPT, Amazon and Reddit contribute significantly to early-stage discovery
The old model of treating Google as the only channel that mattered is fading. Brand discovery is happening in many places at once, which means teams must be more selective and strategic with where they invest energy.
Why LLM clicks matter
Our client data reinforces this shift. LLM surfaces currently drive only 0.8 percent of traffic and generate around 2 percent of conversions that Organic does. Small numbers. However, LLM conversion rates are about 60 percent higher than organic.
“Fewer visits, bigger wins – why LLM clicks matter”

This is the real takeaway. You may get fewer sessions from AI platforms, but the clicks you do earn come from users who are more prepared, more motivated and closer to a decision.
What this means for 2026 planning
As AI search grows, visibility will increasingly depend on:
- How often your brand is cited across reputable sources
- How well your content fits model retrieval patterns
- How consistently you maintain brand clarity across the web
- How present your brand is on platforms that influence AI summaries
This is not a replacement for SEO. It is the broadening of discovery.
A balanced view: LLM visibility matters, but SEO fundamentals still drive most desirable outcomes
There is a lot of noise around GEO as something entirely separate from SEO. Our view is simpler. LLM visibility needs to be part of every modern search strategy and its importance will only grow, but most of what drives LLM inclusion is still classic SEO and E-E-A-T.
“The SEO x GEO crossover”

Technical hygiene, helpful content, brand authority and popularity, reviews, internal linking, EEAT, entity clarity and consistency remain the biggest drivers of whether an AI model retrieves and trusts your brand. If all you did was GEO-specific (not traditional SEO) activities, you would struggle to meet the broader ranking criteria.
The right approach is to keep SEO fundamentals sharp and layer GEO tactics on top. That ensures your brand stays visible across Google today and across the emerging AI surfaces that will matter more tomorrow.
Ahrefs’ analysis of AI overview volatility & what it means for DPR
Ahrefs published a great study this month on how brands can maintain their visibility in AI Overviews, even as answers tend to change day to day. The core takeaway?
Essentially, you can’t rely on stability.
Mentions and citations will move around constantly – there’s no way to stop this, but there is a way to create more consistency within the results.
“While you should expect your brand mentions and citations in AI Overviews to be volatile, there’s still a way to show up consistently. Rather than focusing on individual prompts or queries, you need to become an authority on the themes associated with your core topics.”
And, summarised: “winning the topic, not the query, is the best way to stay visible.”
This has really clear implications for digital PR. If AI overviews are changing so regularly (every 2.15 days, according to the study), then strategies tied to single keywords or sporadic activity aren’t going to cut it.
Consistency, relevance, and topical depth matter more than ever.
It’s a reminder that digital PR strategies need to:
- Lend themselves to focusing on long-term visibility, not a one-off link acquisition channel.
- Strengthen your presence within topics, not just isolated queries.
- Ensure messaging, including expert commentary and campaign outputs, consistently reinforces the themes you want to “own”.
- Keep link quality and contextual relevance at the centre of everything.
It’s less about chasing placement volume and more about shaping the entire information landscape AI pulls from.
Roxhill’s new Journalist Assistant launched, and we’ve been putting it to work
Roxhill first rolled out its new Journalist Assistant feature in October, and it’s a useful little upgrade to the pitching workflow.
It’s an AI feature the platform has recently introduced, which analyses journalists’ profiles, surfaces angle ideas, pitching suggestions, and relevant context. Roxhill has also added a handful of new integrations and insights like Bluesky monitoring, deeper competitor/share-of-voice analysis, historic search functionality and the ability to push alert updates into Slack or WhatsApp.
We’ve been using it over the past month – and it’s proved a helpful addition to the outreach process. Particularly handy for building more authentic relationships with journalists by making it easier to align with their interests and providing a quick snapshot of what topics and angles they currently cover.
The launch of this also reinforces why researching journalists properly matters: it prevents irrelevant pitches, saves everyone time, and builds the kind of trust that’s becoming increasingly essential in PR/Journalist relationships.
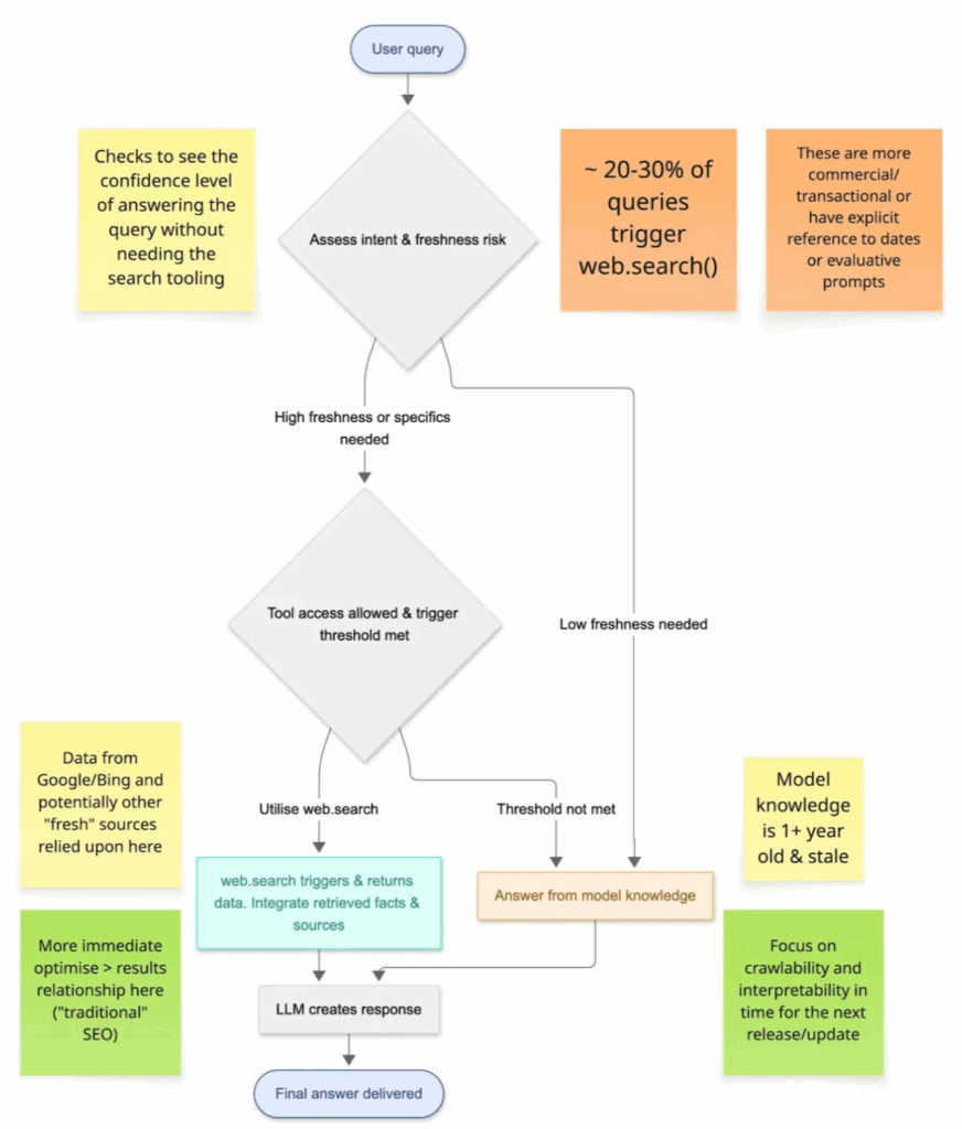
Only 20–30% of GPT-5 prompts trigger a web search – why this matters for visibility
Some great analysis from Chris Green on LinkedIn this month is helping us understand how GPT-5 decides whether to perform a web search. The pattern is becoming clearer. Only around 20-30% of prompts trigger a real-time lookup of the web. Everything else is generated purely from the model’s internal training data, which in ChatGPT’s case is more than a year old.
“How GPT-5 works (probably!)”

What this means for brands and content teams
There are essentially two pathways you need to optimise for:
1. Prompts that trigger web search (20–30%)
These rely heavily on Google and Bing as sources. The good news is that this part of LLM visibility is fast-moving and behaves a lot like traditional SEO. If you rank well on Google, appear in trusted sources and maintain strong entity clarity, you are more likely to be surfaced here.
2. Prompts that do not trigger web search (70–80%)
These responses are generated from older training data, which means you are optimising for the next model update, not the current one. If your content, citations and overall brand perception are not deemed worthy, you may not be included before the next data snapshot, and you may be invisible for another full cycle.
Why this matters now
This split changes how we think about visibility on AI platforms:
- You need short-term optimisation for the queries that rely on web search
- You need long-term optimisation for the training-data component
- You need to ensure your content is crawlable, readable and structurally clear so LLMs can interpret it
- You need citations beyond your own website, because external references are heavily weighted
- You need strong Google/Bing performance, because those are the main retrieval sources
If you want to influence the majority of ChatGPT responses, your brand has to be consistently present, trusted and well-cited long before the next training refresh.
The takeaway
The LLM visibility strategy has to work on two timelines at once:
- Immediate, by aligning with Google/Bing so you appear in web-search-triggered prompts
- Forward-looking, by ensuring your content is in perfect shape for the next model snapshot
The encouraging part is that most of the work overlaps with good SEO. High-quality content, strong E-E-A-T, external citations, entity clarity and technical readability all help you perform better in both AI Overviews and LLM model responses.
Quality over quantity: another reminder that lean sites perform better
A useful example from Stefan Mustieles circulated last week. An energy comparison site deleted over half of its pages – more than 1,000 outdated or low-value URLs – with no redirects or rewrites. Just straightforward removal of content that no longer aligned with what the brand actually offers.
“Ahrefs grab showing and increase in organic traffic as pages all off”

The result was a sharp lift in organic traffic and stronger conversion rates. It reinforces a simple principle we all know. Sites accumulate bloat. Old pages can dilute relevance, weaken quality signals and make it harder for search engines to understand what matters.
Keeping a site lean, purposeful and aligned to real user intent almost always improves performance. Regular pruning and honest content audits remain some of the highest-impact steps a brand can take. The only caveat we would add is to ensure proper due diligence. In most cases you will need some redirects and you should always fix the broken internal links that deleted pages create.
How to build a human-centric content strategy in the AI Search Era
It was a busy month on the webinar front at Distinctly! Last week we took people through how the rise of AI-driven search is transforming content strategy – shifting success away from traditional SEO tactics and toward creating content that delivers genuine human value while remaining highly understandable to AI systems.
The webinar emphasised how content must be structured clearly, written with purpose, focused on actual user intent, built from user research, and anchored in expertise to earn trust from both readers and AI models. The future of search will reward concise, well-organised, authoritative information – not volume or keyword tricks – and the brands that win will be those that balance empathy, clarity, and credibility in every piece of content they produce.
If you missed it, you can catch up here.
Stay ahead in SEO with Distinctly
Enjoyed this roundup? Stay updated with the latest Organic trends, tips, and exclusive insights by subscribing to our newsletter.